新墨香官网

还你最真实的江湖世界

抵制不良游戏 , 拒绝盗版游戏。
注意自我保护 , 谨防受骗上当。
适度游戏益脑 , 沉迷游戏伤身。
合理安排时间 , 享受健康生活。

您的位置:官网首页>新闻中心

破釜沉舟&金戈铁马合服规则

2025-09-19 14:21

亲爱的玩家:

       【破釜沉舟&金戈铁马】将定于10月23日进行合服操作,请各位玩家按照合服规则进行账号操作。具体规则如下 
一、账号及角色
1. 账号设置
【金戈铁马】保留
【破釜沉舟】转至【金戈铁马】
 
2. 游戏角色


3. 角色名称
若【金戈铁马】【破釜沉舟】都有角色名称相同时,将以系统判定进行名称修改,并赠送“化名卷(活动)”
(1)角色名称未达8个字符,在游戏角色名称后方增加备注#1,#2,#3
   例:2个服务器都存有角色“仓库”,合服后角色名更改为“仓库#1”“仓库#2”“仓库#3”
(2)角色名称达8个字符,在游戏角色名称最后2个字符删除,并修改为备注#1,#2,#3
   例:2个服务器都存有角色“壹贰叁肆伍陆柒捌”,合服后角色名更改为“壹贰叁肆伍陆#1”“壹贰叁肆伍陆#2”“壹贰叁肆伍陆#3”
-补偿物品:化名卷(活动)
注:一个账号最多只能获得一张化名卷(活动)
 
4. 角色经验
(1)99级以下角色经验全部保留
(2)99级满级后多出的角色经验将全部还原至99级100%状态
 
二、会员及充值
1. 账号充值及VIP会员


2.  账号内剩余元宝


三、游戏角色数据

四、百宝仓库&仓库背包
1. 百宝仓库
【金戈铁马】保留所有物品
【破釜沉舟】保留所有物品转至【金戈铁马】
多出物品不显示,排序靠前的百宝提取后,排序靠后的百宝显示) 
 
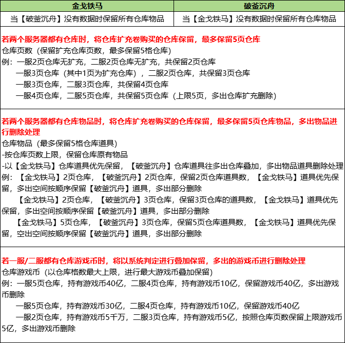
2. 仓库背包

未保留道具物品将永久删除,请及时合理规划使用和转移,官方将不提供任何物品与金钱损失补偿!

五、好友及门派
1. 好友
【金戈铁马】保留全部好友
【破釜沉舟】保留全部好友
 
2. 门派
(1)门派:门派保留,门派公告内容全部删除。
若因门主角色删除,则门派删除,门派相关财产一并删除,请各位门主注意!
(2)门派名称:以【金戈铁马】为基准,将同名的门派新增服务器代号#3,(例如新墨香门派#3),       
注意:门主请在合服后一周内联系客服进行修改。
补偿:1)名称中添加#3门派可在合区后一周内获得修改门派名称一次权利
           2)相关门主请准备3个门派名称,并按照优先级进行排序提交给客服11月6日维护时将会修改门派名称
           3)修改门派名称提交时间:10月23日维护后至10月30日维护前
(3)门派积分:积分保留
(4)门派仓库:仓库里全部道具保留
(5)联盟:全部删除
(6)外交关系:全部删除
 
六、排行榜及活动
【金戈铁马】【破釜沉舟】规则如下:


请各位玩家按照合服规则,妥善处理好游戏物品!

《新墨香》运营团队

 2025年9月19日

 

最近文章
分享到: